GiesLink
Overview
As technology and social media are becoming a form of networking and connections in the 21st century, there is a need for students and faculty to be connected to meet academic and professional needs.
GiesLink is a project based on the existing IlliniLink platform to examine how UX/UI can be impacted when using a mobile layout.
This project was a result of a semester-long course taken at the University of Illinois at Urbana-Champaign in the Spring of 2021, titled, "BADM353 Information Systems Analysis and Design." This project was an opportunity to not only create a case study for individuals but to also showcase what was learned during the course.


Roles
This project was completed by a team of four, which included Eshan Singh, Megan Sommer and Utsav Vachhani.
I assumed the following roles in designing the app:
User Experience (UX) Designer
User Interface (UI) Designer
Visual Designer
Deliverables
Project Specifications
Interaction Design:
High-fidelity interactive prototypes for key tasks on iOS or Android
Course Deliverables:
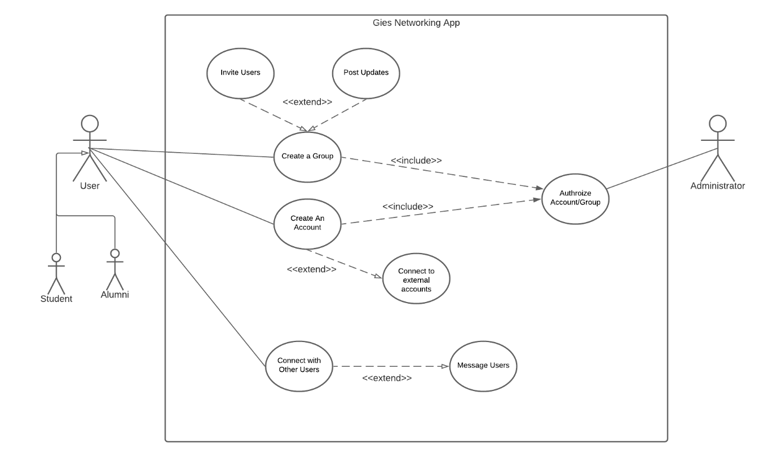
User Case Diagram
Low and Medium-fidelity prototypes
Storyboard
Duration: 10 weeks (Over the course of the class)
Tools:
MockPlus
Lucidchart
Google Suite (Docs, Slides)
Problem
Due to the ongoing COVID-19 pandemic, it has become harder and harder to network for professional opportunities while remaining in a virtual environment
Recent college graduates have had the toughest of situations in obtaining employment. This has led almost 50% of recent college graduates to work in professions that do not align with the major that they have graduated with.
In addition, the hybrid style of education has seen a decrease in active participation with current students and alumni in the Gies College of Business
Proposed Solution
To create a mobile app of the existing GiesLink platform (an internal social media platform for university students). The app would present a way to connect students with one another, highlight student organization groups and tailor events and opportunities at the college towards the student's interests.
This mock-up was an example to present to the class a viable solution for the existing issue via leveraging existing platforms.
Functional Requirements
The users of the system are primarily current students of the Gies Business School as well as the registered alumni who are in the industry or pursuing graduate studies.
The user should be able to join different groups within the system.
The user should be able to create group messages.
The user should be able to connect their accounts (LinkedIn, Gies Groups, Handshake, etc) to the system.
Students
Alumni
Administrator
The user should be able to join different groups within the system.
The user should be able to create group messages.
The user should be able to message to all users of the system.
The admin should be able to accept public/private groups being created.
Admin should be able to push out events and notifications


Challenges
Developing the Application
Functional requirements due to more than 1 type of user
Sign up for non-Illinois emails and approval for those without SSO
Using the Application
Low user count - keeping engagement rate up between students and alumni
Ensuring safety guidelines and protocols are followed by all users
Visualizing User Experience
Rapid sketching in Notability allowed me to explore design options based on current University of Illinois applications and the functional and non-functional requirements of the application. This also helped identify screen types that could serve multiple functions, as well as swiping/touch gestures.


Visual Metaphor
Visually articulating all potential aspects of the University of Illinois and Gies College of Business brands was necessary. I choose to sticke to the branding guidelines provided by the university on the color palette and typography.
Design Trends
We identified key design trends that were necessary to allow for a seamless experience as well as provide familiarity to the users based on the applications they currently use.
Cards
Bold Colors for Actions
Navigation Bar
Information is housed in blocks/sections, allowing for batching for similar information.
Use of Orange and White on buttons that have additional actions associated with it.
Easy access to pages through simple icons.
Final Presentation
View our team's final presentation with all of the course requirements by clicking below.


Lessons Learned
User Experience/User Design cannot be learned in a single-semester course. It takes years to develop and refine one's skills. However, this project allowed us to begin learning the various tools that UX/UI designers use regularly.
Feedback from stakeholders is crucial. Once we completed a prototype, we realized the app was too ambitious (even for a prototype/final project) as it had too many requirements. The app's main goal of connecting the students to alumni and recruiters was lost in the mix of designing the app.
Design matters! Although our prototype has many visual misses, it was a learning moment on how important visual hierarchy is in text, colors, and iconography.